Paso 4: Recortar la cavidad
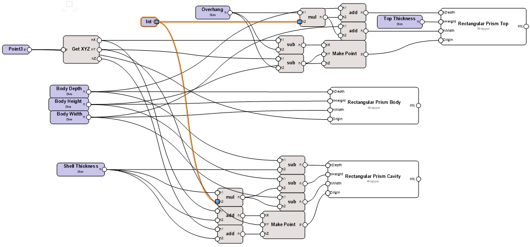
La tercera copia del prisma rectangular define el prisma a quitar desde el cuerpo sólido del gabinete. También es calculado en base al prisma rectangular del cuerpo.
Para crear la cavidad y restarla desde el cuerpo:
Seleccione la copia del Cuerpo de prisma rectangular restante e ingrese el Nombre Cavidad de prisma rectangular en la paleta Información del objeto.
Sólo una cota más es necesaria para definir el nuevo prisma. Agregue un nodo deDimension y nómbrelo Grosor de funda.
Los valores de las coordenadas X y Z considerarán el Grosor de funda con dos nodos Add . Debido a que este gabinete tienen una faceta abierta, el valor Y para la cavidad vendrá directamente desde el cuerpo. Conecte los cables.
Agregue el Grosor de funda al valor X y el valor Z en un Point3.
Conecte la Y desde el nodo Get XYZ directamente al puerto Y en el nodo Point3 .
Tres nodos Subtract proporcionan las cotas de la cavidad. Conecte los cables.
El Ancho es igual al ancho del cuerpo menos dos veces el grosor de funda.
La Profundidad es igual a la profundidad del cuerpo menos el grosor de funda.
La <altura es igual a la altura del cuerpo menos dos veces el grosor de funda.
Agregue un nodo Multiply para servir como el multiplicador.
Configure el valor del nodo Grosor de funda a 1".
Conecte el nodo Integer al nodo Multiply para configurar un factor de 2.
Para cortar la cavidad desde el cuerpo, use un nodo Solid Boolean . Desde la paleta Información del objeto, seleccione Subtract desde la lista operation . Conecte los cables.
Seleccione un nodo y haga clic en Ejecutar desde la paleta Información del objeto. Renderice el gabinete para ver la cavidad.
You can download the tutorial at this stage (internet access required): Marionette 4
